您的位置: 首页 → 正文
新闻动态

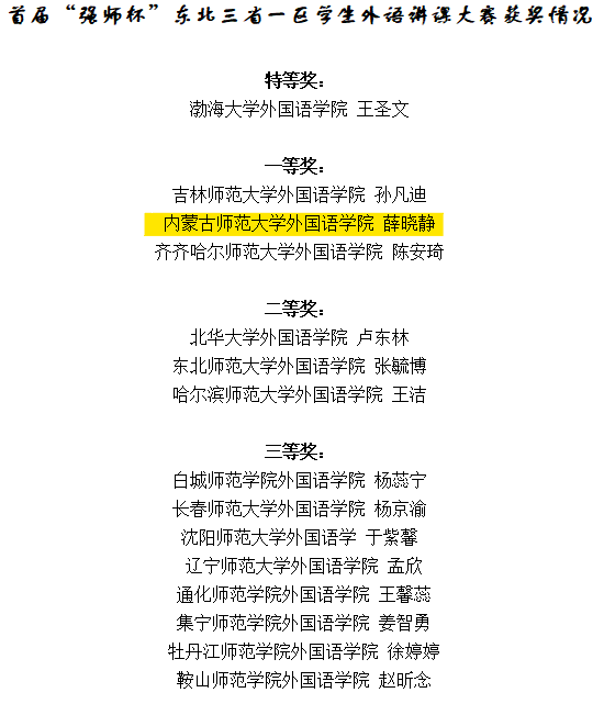
祝贺薛晓静同学获奖

[日期:2024-05-13]

5月12日,由东北三省一区师范院校外语教育联盟主办,东北师范大学金年会jinnianhuicom承办的东北三省一区师范院校外语教育联盟成立大会在东北师范大学举行,金年会官网当选副秘书长单位。

会议期间,评委会对首届“强师杯”东北三省一区学生外语讲课大赛的参赛作品进行评选,本次大赛共19所学校派选手参加。经过评审,最终评选出特等奖一名、一等奖三名、二等奖三名、三等奖八名。由金年会官网呼和塔拉老师指导的薛晓静同学凭借教学设计、课件制作和模拟授课等环节的突出表现,最终在大赛中脱颖而出,荣获一等奖。

此次比赛体现了学校和学院对师范生教学素养培养的重视,展现了金年会官网师范生扎实的教学基本功。在今后的教学中,金年会官网将继续优化师范生教学技能训练的过程性指导,对学生的教学基本素质和基本能力进行重点培养,进一步提升金年会官网人才培养质量。