外国语学院2025届本科毕业生审核工作方案
根据学校教务处发布《关于成立2025届本科毕业生工作领导小组及相关工作的通知》精神,确保外国语学院2025届毕业生工作顺利完成,金年会jinnianhuicom成立毕业生工作领导小组,具体实施毕业生各项工作,毕业生审核工作日程安排如下:
一、外国语学院2025届本科毕业生工作领导小组名单
组 长:黄鑫 赵晓军
副组长:那日苏、李艳茹
组 员:索米娅、白杰、傅成浩、娜日莎、张贵超、黄通拉嘎、徐戌
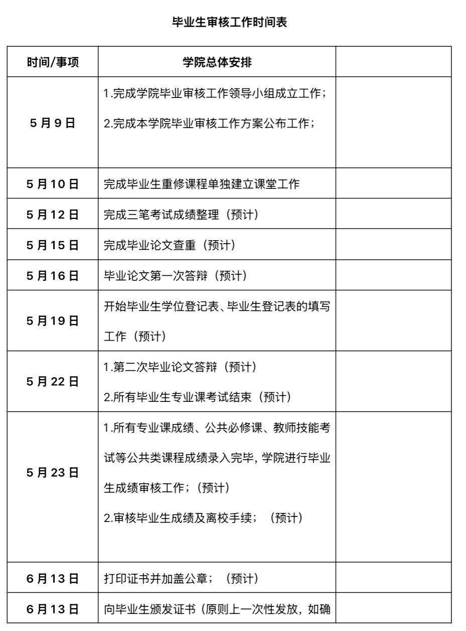
二、金年会jinnianhuicom2025届本科毕业生审核具体工作及时间节点


注:以上工作具体完成时间及先后顺序会随学校、学院具体情况做适当调整,以最终完成时间为准。