您的位置: 首页学科建设学位点 → 正文
学位点

金年会jinnianhuicom硕士学位授权点介绍

[日期:2024-04-14]


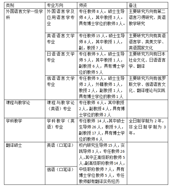
学院研究生教育开始于2001年。现有外国语言文学硕士一级学科授权点,下设英语语言文学、外国语言学及应用语言学、俄语语言文学和日语语言文学等研究方向及课程与教学论(英语)等学术型硕士学位点;有学科教学(英语)、翻译硕士(英语、俄语)2个专业硕士学位点。其中外国语言学及应用语言学于2008年被评为自治区重点培育学科。

近年来,金年会官网十分注重研究生培养质量。从培养流程、课程建设、教学管理等各方面严格要求,培养了一大批优秀毕业生,每年均有毕业论文被评为校级、自治区级优秀硕士学位论文。

另外,金年会官网十分注重研究生、尤其是专业硕士的实践能力的培养。近些年,金年会官网与中学共建实践基地,为学科教学(英语)研究生提供教育实习的机会,夯实他们的教学实践、教学研究的能力。金年会官网与内蒙古外事办等签订了翻译硕士的实践基地建设协议,将俄语、英语翻译硕士派到这些单位实习,有效提升了他们的专业能力。